qg打假赛的原因(QG声明没有假赛一直秉承)
qg打假赛的原因(QG声明没有假赛一直秉承)
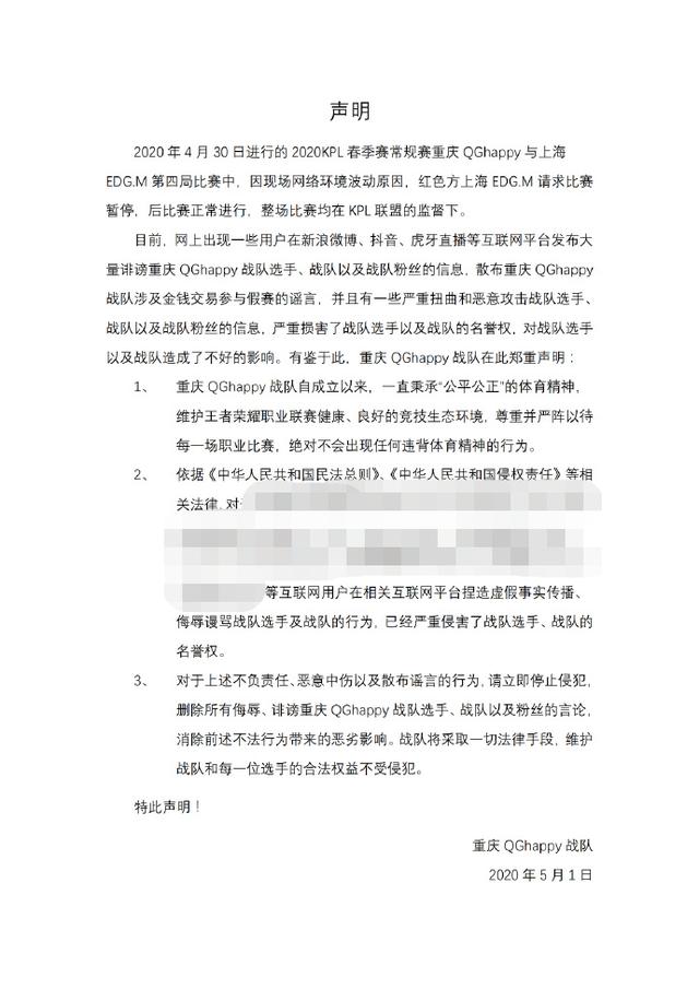
KPL春季赛第七周的比赛正在进行当中,QGhappy在对阵到EDGM的比赛中3-2战胜对手,保留了晋级季后赛的希望。不过这场比赛的第四小局出现了一定的争议,前面两局EDGM的士气正盛,仿佛脱胎换骨一般,而第四局开始之前突然暂停了很长一段时间,等到暂停回来第四局QG直接9分钟平推了EDGM,让很多观众觉得难以理解。因此也有不少“假赛”的传闻,针对这一说法,QG俱乐部官方声明没有假赛,对于造谣者追究法律责任。

QGhappy本赛季的状态并不算好,前期四连败开局,之后虽然说迎来了五连胜,但是战胜的队伍普遍实力也不太强。并且QG是有名的能拖的队伍,不少QG的粉丝也开玩笑表示QG的比赛20分钟才真正开始。这局比赛9分钟平推了EDGM确实让不少人想不明白。其实主要还是EDGM这局选了个廉颇打野,新版廉颇虽然说可以打野,但是战术体系并不成熟,还有待开发,这样贸然选出来效果真的不好。而且EDGM整局就像是无头苍蝇,眼看着自家的塔被一座一座推掉却没有防守的意思。

很多网友都觉得是QG在暂停时候给EDGM打钱了,导致EDMG打了假赛。但是自己想一想,第五局比赛双方打了那么久,如果QG真的给钱了,总不至于只给一局吧。而QG在休赛期连最初都舍不得花钱,也说明了俱乐部确实是不太舍得花钱,对方还是EDGM这种电竞豪门俱乐部,这个假赛的资本还真不一定够。

不过那么长时间的暂停确实有可能会影响选手的心态和手感,当时EDGM手感正热,如果马上开始下一局可能还是斗志昂扬的,但隔了这么长时间的感觉就不一样了。QG这边刚好心态出现波动,利用这段时间可以调整一下,这几名队员都是老江湖了,互相沟通一下解决问题也比较迅速。可以说QG占了一点这个暂停的便宜,但是网络波动未必是QG的问题,也可能是EDGM的网络出现了问题,谁也控制不了。

QG俱乐部在这个时候站出来声明没有打假赛,也是给粉丝们一个交代。确实我们没有什么证据证明这是一场假赛,所有网友的判断也都是主观猜测。如果真的有假赛行为的话,KPL联盟肯定不会坐视不管,当时赛场上也有裁判在维持秩序。只能说赛场瞬息万变,什么都有可能发生吧。

大家对于QG俱乐部关于假赛的声明有何看法呢?欢迎在评论区一起讨论吧。
,
标签:
