徐州北区,重磅规划出炉!这次终于轮到徐州这里爆发了
徐州北区,重磅规划出炉!这次终于轮到徐州这里爆发了
徐州近年来的城建发展有目共睹,
尤其是“东扩南进”使城市的版图不断放大。
而对于徐州城北的发展,
近期官方给予了回复。
官方回复北区发展规划
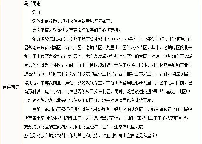
关心北区的居民面对日新月异的城市面貌,在徐州市人民政府网站“书记信箱”留言,询问北区发展的规划,并得到了徐州市自然资源和规划局的回复。

市民在信中说:我是咱们徐州北城的一位普通百姓,关于徐州城市发展规划想向您提供一点点城北百姓的心愿,徐州最近几年发现飞速,城市基础设施建设和环境综合治理的进步百姓有目共睹,我也了解市政府关于徐州未来发展规划的方向,徐州向东向南发展的红红火火,关于地铁的规划也是重中之重,可唯独徐州北城区,北三环和西三环北部,自从高架桥建设完毕之后仿佛没有了动静,无重点教育资源,无大型医疗医院,无综合商业资源,百姓看病,就业,生活购物只能舍近而求远,对生活造成不小影响,而且交通资源匮乏,公交路线较少,地铁7号线是唯一一条贯穿北城的路线而又遥遥无期,希望周书记能够重视城北的发展与规划,让徐州全面发展,百姓共同提高生活质量。
感谢您百忙中抽出时间阅读我的信件,祝您身体健康,祝徐州繁荣富强!

市自然资源和规划局则回复:依据国务院批复的《徐州市城市总体规划(2007-2020年)(2017年修订)》,徐州中心城区规划布局徐州新区、铜山片区、老城片区、九里山片区等八个片区,其中,老城片区的北部和九里山片区为徐州市“北区”。我市高度重视徐州“北区”的发展与建设,规划确定了老城片区的北部为居住区。同时,九里山片区规划确定为休闲旅游、居住、对外物资集散和工业的综合性片区,片区东北部为仓储物流和配套工业区,西北部适当布局工业、仓储、物流及居住等用地,中部以商业、居住、旅游观光为主,在龟山汉墓周边形成九里山片区中心。目前,已有万科城、龟山小镇、海洋世界等项目落户北区,同时,随着轨道交通2号线的建设,北区中山北路沿线含客运北站综合体及东侧居住用地等建设项目也在陆续开发。
目前,徐州市正积极推进北部生态新城和泉山经开区的规划研究,编制单位正全面开展徐州市国土空间总体规划编制工作,关于您提出的建议,我们将在规划工作中予以高度重视,充分挖掘北区的空间潜力,推进北区经济、社会、生态高质量发展。
感谢您对我市城乡规划工作的关心和支持,欢迎继续提出宝贵意见和建议!
除了2号线,北区还有5号线
关于徐州地铁未来的建设运营情况,近期有市民专门提问:北区徐矿城周边,未来会不会通地铁呢?答案是会的。
徐州市城市轨道交通有限责任公司总工程师办公室主任王敦显介绍:在九里山方向,二期规划有5号线 ,将从二环西路向北,经平山南路到徐矿城方向。
关于徐州地铁第二轮建设规划 ,张昌伟介绍,徐州地铁第二轮建设规划中包括3号线延长线,以及4、5、6号线,总长度79.3公里。目前规划已上报到国家发改委,正在在受理当中,有望在今年内获批。
北区四大片区要拆
今年6月份,徐州国土局公布了徐州市区2018-2020年三年的住宅供地计划。按照计划,鼓楼区为未来三年的主力供地区域,其中有不少区域是待拆迁区域,如果都能拆迁成功,并且入市的话,对于徐州北区的发展将是极大的助力。
目前,徐州北区4大关注度比较高的拆迁区域分别如下:
琵琶东村:
去年11月份左右,北区琵琶东村进行了风险评估且对社区居民进行了公示。据公示,本次征收项目的拆迁范围为“西至殷庄路、东至煤港路、北至三环北路高架、南至红星路”,总征收面积达705.45亩,可以说体量不小。

该村区域配套还是比较丰富的,周边聚集了好得家物资商城、红星美凯龙、汇邻湾广场、淮海国际家具城等综合商业配套。往南,沿着煤港路即到了二环北路,徐州北区的主干道,也就到了徐州目前政府、商业、学校、医疗的集中地。
据了解,目前该片区还没有进行拆迁,说最近在调查厂房。未来这片地方拆迁后将建什么尚不得知,但鼓楼高新区的核心区(区块三),就在这个地方。

就目前来讲,鼓楼高新区正处在前期的规划和初步的建设中,后期还有很长的路要走,希望鼓楼高新区的到来能为北区带来新的产业以及新的发展机遇。
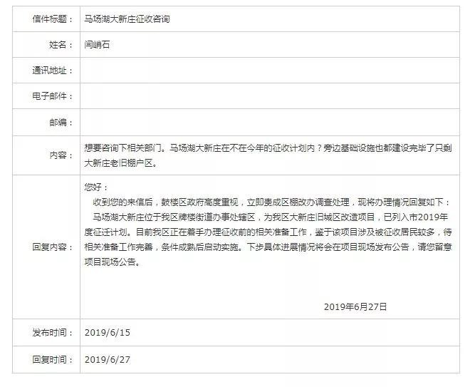
大新庄村:
从2015年,大新庄村就传出了要拆迁的消息,不过直到现在也没有正式拆迁。好在今年6月份,有人在徐州市鼓楼区区长信箱中咨询马场湖大新庄什么时候征收的问题。对此,鼓楼区区长信箱中回复称,大新庄已经列入市2019年度征收计划,目前正在着手办理征收前的相关准备工作 。

大新庄位于徐州市鼓楼区马场湖,距离九龙湖仅有900多米,距离市中心仅有3.5公里左右。

地理位置不错。周边配套比较全面,附近学校有徐州二中、九龙湖小学(在建),大约1.2公里处有马场湖公园、君盛广场,北区股份制医院(在建)。(来源:畅行徐州,版权归原作者所有,如侵权请联系删除)
辛山地块:
作为2016年的重点拆迁工程,辛山地块拆迁项目已经拆迁完毕。该地块拆迁范围也是比较大的,规划范围为“东至天齐路、西至平山路、南至九里山路、北至三环北路”。

辛庄拆迁地块
根据规划,未来这宗超大地块将会建设商业、住宅、中小学、医院以及体育场,是一宗综合地块。它的建成将会使九里板块的配套得到极大的升级!质的提升!
当前,辛山地块配套路二期工程项目已经启动。


区域内的徐州海洋极地世界项目已经动工。未来,北区又多了一处观光、旅游、购物的娱乐城所,将极大满足周边社区的生活。

杨山村、刘楼村片区:
去年10月份,九里山片区公示了拟征地告知书。根据公告,其范围为:东至李沃村,西至天齐路,南至九里山,北至丁万河。


此处的征迁,一方面是为未来的九里山风景区建设作准备。
正在建设的配套
以及即将启动的规划一旦完工,
北区将迎来重大发展,翻天覆地!
附近的居民也将得到极大的实惠!
(来源:畅行徐州-徐州楼市动态,版权归原作者所有,如侵权请联系删除)
标签:
